最近壳牌研究院发布了《2021返乡置业报告》(以下简称《报告》)。《报告》显示,44.8%的受访者有返回家乡的计划。受疫情影响,与去年同期47.6%相比,比例略有下降;90后已成为返乡购房者的中坚力量,占54.4%;受经济动力、政策支持、优惠规划等多种因素影响,新一线城市成为众多在外打拼的人回国置业的热门城市,成都、杭州、武汉位列前三。
新一线成热门置业目的地
成都热度连续两年居首
据了解,《报告》定义的“回乡买房”是指从工作地点回到家乡所在城市或省会城市买房。结合回答者的返乡意愿和人口迁移数据,《报告》建立了指数模型,计算了180个城市的返乡热度指数。根据计算结果,购房者最喜欢的20个城市中,有13个是新一线城市,占65%。这和壳牌研究院去年发布的《2020年返乡置业报告》结论类似,新一线城市成为购房者的热门目的地。
同时对比两年的数据发现,成都、武汉、杭州、郑州、长沙已经成为购房者最青睐的城市,回城人气连续两年排名第一。
新一线成为返乡置业热门原因:
挤出效应+就业吸引+引进人才政策+交通便利
1.一线城市高房价的挤出效应:以贝尚为代表的一线城市,房价相对较高,寄宿门槛较高。对于刚刚需要的人来说,为了避免一线城市留不住,家乡城市回不去的尴尬局面,不得不选择“被动”置业。壳牌研究院发布的《2020城市刚需购房报告》显示,在30个样本城市中,一线城市新购住房均价超过300万,明显高于新一线和二线城市。一线城市中,北京、深圳、上海只需上车,位列前30名。北京只需要买一套房子的平均价格是350万,是沈阳只需要的价格的近5倍。同时,样本城市中,沈阳、长沙、重庆等城市只需上车即可。以新一线城市长沙为例,刚刚需要买房的客户平均购房价格为84万元,排名较低。长沙房价的增长基本适应了城市的根本发展,这主要是由于政府调控政策的及时出台,使房价和收入水平保持在合理的范围内。
2.经济的快速发展导致就业机会大幅增加:近年来,新一线城市经济发展迅速,GDP逐渐超过一万亿元。第三产业比重普遍高于一线城市,许多大型企业加快扩张,就业吸引力明显增强。据统计,2019年一线城市流出的人才主要流向新一线城市,其中杭州、东莞、武汉、长沙、苏州成为离开一线城市后求职者首选的五大城市。高薪就业机会的增加,无疑会吸引人才回国就业、置业。
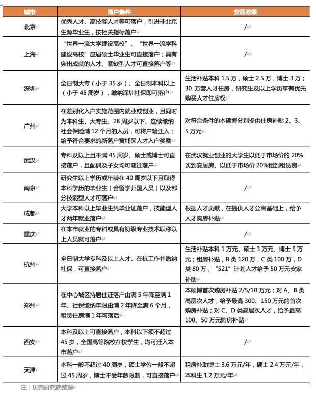
3、“人才争夺战”加速人口回流:北京、上海等一线城市在严控人口规模之下,户籍门槛较高,普通人很难满足落户要求。而新一线城市在人才引进方面给足诚意,自2017年打响“人才争夺战”之后,西安、武汉、成都、南京等城市密集出台各种优惠政策,涵盖放宽落户条件购房补贴、租房折扣等多项福利,无不显示出对人才的渴求。相对于一线城市,新一线城市落户环境宽松,满足了不少“漂一族”们对安定生活的诉求,对返乡置业具有明显的吸引力。这些新一线城市户籍制度逐步有序改革,能够从二次城镇化中获得更多的人口红利,有利于周边农业人口进一步集中,为城市产业结构转型升级提供资源,也有利于城市房地产市场的长期发展。

4、四通八达的交通网络缩短出行时长:日趋完善的交通网络,缩短了城市之间的时空距离,吸引了不少外出人员回归新一线城市置业。高铁的飞速发展正不断改变着城市之间的联通关系,使得“工作在一线城市,置业在新一线城市”成为可能,从城市通达性来看,武汉、南京、郑州、成都等新一线城市的交通便捷程度不输北京和上海。新一线城市内部的交通资源优势也日益凸显,武汉、南京和重庆的建成区路网密度显著高于北上广深 。
返乡置业趋势向新一线及强二线城市集中
三四线城市不容乐观
受到疫情影响,2020年“漂一族”的返乡置业意愿有所下降。《报告》显示,44.8%的受访者表示“有返回家乡所在城市或省会城市买房的意愿”,比去年同期的47.6%有所下降。随着疫情逐步得到控制,2021年国庆及春节假期,返乡置业会出现回暖现象。
同时,区域间的分化现象会更加明显,人随产业走,凭借产业优势,叠加人口吸引政策,返乡置业人群会进一步向以成都、杭州、武汉及长沙为代表的新一线城市及强二线城市集中。此消彼长情况下,叠加人口外流、棚改降温及库存压力等因素,三四线城市返乡置业趋势不容乐观。
免责声明:凡本站注明 “来源:XXX(非智门财经)”的新闻稿件和图片作品,系本站转载自其它媒体,转载目的在于信息传递,并不代表本站赞同其观点和对其真实性负责 。:https://zhimen.com/fangchan/18966.html
