作者|钟伟谢东霞来源|来源:互联洞察(ID:lxi sight)
辛巴队直播室出售“假燕窝”的处罚结果终于公布了。
12月23日晚,Aauto rapper电商发布了此次事件的官方处罚结果:辛巴个人账户被关闭60天,而不是之前媒体披露的永久禁令。
此外,辛巴家的世达美妆账号被封禁至2月21日,猫姐、楚薛瑞、丹肖丹笔友、陈晓硕、徐洁、大少、赵梦澈、安若曦、安琪儿安九的账号被封禁至1月7日。
在此之前,广州市市场监督管理局也公布了调查结果,对辛巴的子公司广州何仪电子商务有限公司处以90万元的行政罚款,对燕窝供应商广州荣宇贸易有限公司处以200万元的行政罚款,并责令双方停止违法行为。
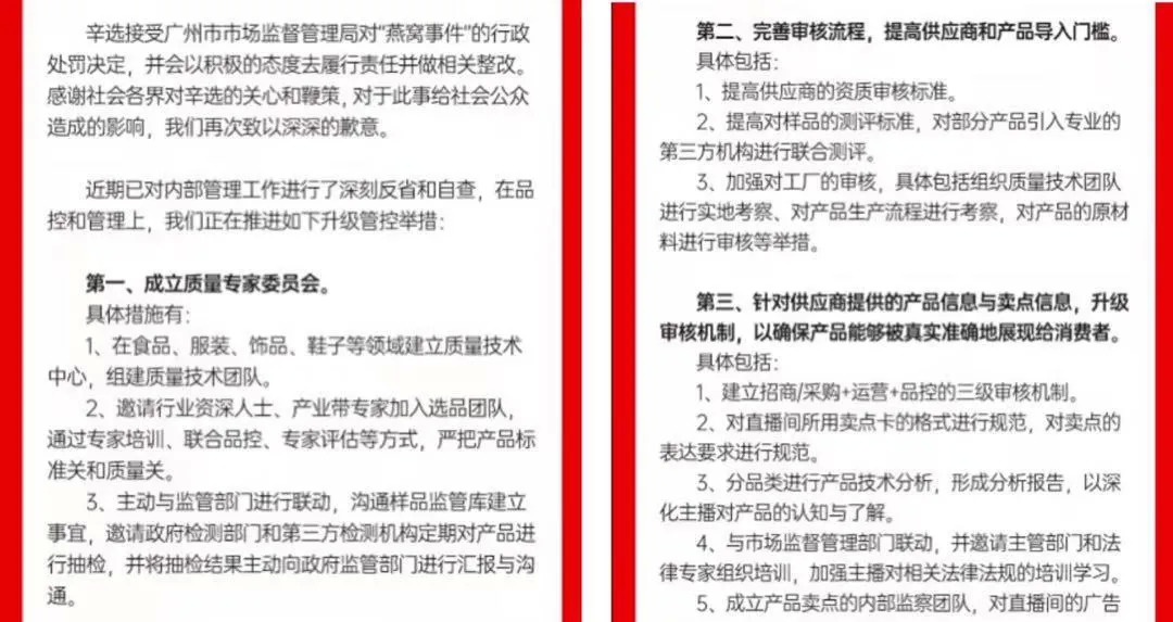
新轩回应鸟巢事件处罚,土元新轩集团微信官方账号
辛巴家的“假燕窝”事件始于11月初,当时网友在辛巴弟子漂亮的直播室买了燕窝,并在社交媒体上质疑所谓的燕窝其实是糖水。
11月19日,“造假者”王海在微博上发布了中国广州分析检测中心的报告,证明了这一事实。之后辛巴团队于11月27日在微博上道歉。
持续了一个多月的鸟巢事件终于告一段落。这场风波让辛巴一家陷入了巨大的争议。它的许多主播停止工作,现在他们面临不同程度的禁令,如15天和60天。
休息了一段时间后,辛巴家族能否更快地夺回阿托第一家族的荣耀还是个问题。
自从进入Aauto Speeter平台后,辛巴成长很快。它不仅收获了7000多万把老铁,还收了亲戚的四个徒弟。此外,它还组建了一个拥有20多名主播的直播家庭。
辛巴家族还在Aauto Speeter支持大量的电子商务交易。今年10月,新腕发布的《10月直播电商主播GMV月榜TOP50》中,有24位Aauto rapper主播入选,其中6位来自辛巴家族。
辛巴家族和阿托快一点的平台本来是共生共荣的,但是辛巴曾经在一次专访中说过:“我可能不会在阿托快一点发展太久,可能一两年也做不到。”阿乌托快一点也强调:“辛巴是整个网络的主播。”虽然阿乌托斯佩克特否认了禁止辛巴的谣言,但他们之间的关系仍然很微妙。
辛巴自己人缘好了之后,帮派成家。虽然凭借自己的流量孵化了大量的红色主播,但也为Aauto rapper电商的影响力做出了贡献。但是辛巴家族太大了,阿托快手很难控制,平台家族成了阿托快手的难题。
最终,Aauto rapper和直播家庭会呈现怎样的共存?
辛巴家族的危险时刻
辛巴已经一个多月没有开始广播了。最后一次出现是在12月9日,辛巴出现在弟子小朋友的直播室,90度鞠躬十几秒。这让另一个Aauto rapper红人嘲笑道,“傲慢的狮子王走了。”
此时忏悔显然为时已晚,现在辛巴已经成了一个敏感的人。当一位与辛巴关系密切的网络名人上官在直播中拿刀时,一些粉丝在屏幕上打出:“辛巴不是你的朋友吗?”让他说辛巴,上官却拿刀说“我不能说辛巴”。
就连辛巴的徒弟丹肖丹潘佑在直播中也回应了辛巴粉丝的询问:“现在我不说话是最好的回答”,也从未提及辛巴。
突然,“辛巴”成了一个危险的词。在这种情况下,辛巴会被封杀的谣言就很猖獗了。
辛巴最近的波折都源于10月25日,当时他的爱人正在直播室卖智明燕窝。这种糖浆实际上不含任何燕窝成分,11月初开始受到一些消费者的投诉。11月17日,专业造假者王海公开质疑燕窝成分。到目前为止,“糖水鸟巢”事件已经成为社会关注的热点,新轩团队的口碑也是如此
随后,辛巴团队受到广州市白云区市场监督管理部门的调查,央视也介入跟进报道。官方命运让新轩家族成为一支危险的队伍。
燕窝事件持续发酵了一个多月,愈演愈烈,而曾经风光无限的辛巴一家,在这期间却越来越沉默。
今年双十一,辛巴一家还在为88亿的销售额叫好,其中辛巴个人销售额超过32亿,他的徒弟小球、大美人等个人销售额也超过10亿,爱吃的猫姐个人销售额更是达到6亿多。
然而双十一之后,辛巴队遇到了危机。辛巴很美很美,因为那是卖智明燕窝的晚会,一直到现在都没有播出。
爱吃的猫姐,因为之前在直播中与郑爽发生了冲突,在队伍的鸟巢事件发酵后几乎单方面让网友支持郑爽,爱吃的猫姐遭遇了抵制。在各大平台电商主播积极备战双十二五、冲刺成交量的同时,辛巴家族陷入集体沉默。
上周,一位住在广州新轩公司大楼附近的网友上传了一段用颤音拍摄新轩基地的短视频。不像门口前几排豪车,员工进进出出。视频中,新轩公司大门紧闭,整个基地空无一人。
新轩基础图片,来源新轩关伟
这一个多月,辛巴家族迎来了一个空白期。虽然两周前友近试图在小号直播中复出,但他在12月18日的直播中被Aauto Speeter禁赛。官方原因是虚假宣传或销售假冒伪劣产品。
12月23日,广州市市场监督管理局公布了对鸟巢事件的调查和处罚结果,亚图快捷电商也就此事发布了处置公告,暂时禁止公司主播。
雪上加霜的是,12月9日,海宁市公安局以涉嫌“开赌场”为由,在辛巴和方丈的直播房内逮捕了“阿托快神”蒋。
姜自称与辛巴和方丈私交甚好,并与他们开了一家公司。不少粉丝在辛巴和方丈的直播房里给了江钱让他参加公司在网上的名人联播。现在受害者的资金消失了,很多粉丝对辛巴的信任也消失了。
此外,最近还出现了许多以“新客户服务”为形式的欺诈行为。11月中旬,据《辽沈晚报》报道,多名网友爆料称,在辛巴家客厅购买了“美人蛋”、“鸟巢面膜”、“棉花密码”等产品后,约一个月内被自称“辛巴客服”或“新轩客服”的电信骗走。许多受害者向警方报案,其中许多人发出了“立案通知书”。
在这次事件中,辛巴家族粉丝的个人信息被严重泄露。辛巴,Aauto rapper平台,淘宝商家,物流环节都成了可疑对象。这加剧了辛巴团队的信任危机。
这一系列事件直接削弱了辛巴所依赖的粉丝的信任。一旦粉丝效应没了,辛巴一家现场带货的能力就没了。
辛巴家族,一损俱损
家庭式的直播一度促成了辛巴的成功。逐渐形成了以辛巴为中心的庞大商业帝国,但这个帝国非常脆弱。
在整个家庭中,辛巴拥有绝对的权威,他扮演着“老师”的角色。两个月前,辛巴的女徒弟安九在直播室犯了一个错误。她讽刺那些看不懂她设计风格的粉丝是“城乡结合部”。
这句话遭到了辛巴的斥责。“我看到普通人会一直致敬.你不应该毁了我的哲学。”他为粉丝辩护说:“我现在拥有的一切都是直播室给的。”在直播室众多粉丝的注视下,辛巴表情严厉的坐在镜头前,安九低头站在一边,肃然起敬。
在辛巴家的直播室扮演“严师”的角色并不少见。更经典的一幕是,今年双十一期间,辛巴的弟子们站成一排接受他们的斥责。
辛巴家族以其明显的“江湖”色彩,宣扬着“一日为师,一生为父”的忠义。这很大程度上是由于Aauto rapper家族的“阶级关系”。拜完山,就可以得到师傅和随后的家人粉丝的祝福。
辛巴家族,土源网络
辛巴很熟悉Aauto rapper的生存法则,——,扔钱榨干单子,获得奖励和关注。这是《阿托更快》中很多主播的验证方法论,也成为辛巴成功的基础和资本。之后他很快通过招收学徒来扩大自己的地盘,把这种方法论复制给他的学徒,使双方受益。
从3瓶洗发水5元钱到999元手机原价5元钱,辛巴经常在直播室里砸钱,让粉丝关注辛巴家的另一个账号。
他们一起尝到了成功的滋味,但是一旦帝国的某个部分出了问题,它只会崩溃一会儿。假货的买卖影响了整个家庭,当辛巴被反复质问的时候,一个家庭的命运就会受到牵连。
同时辛巴家族的主播们命运相连,内部引流,留名,利益绑定关系强,导致了倾家荡产的局面。
这种状态下形成的师徒关系并不稳定,很多红人都离开了某个家庭,站在了主人的对立面。
据《每日人物》报道,辛巴公司的一位前员工曾经提到,“现在这些学徒可以被辛巴铐起来,因为他自己的流量很大,他还没有倒下。”但是辛巴一旦倒下,就会“分崩离析”。
辛巴深陷危机时,可能很难让徒弟们保持敬畏。
师父对徒弟的信任是极其有限的,她的家人是与辛巴联系最密切的:作为微信商业品牌CBB的创始人,她的妻子楚薛瑞实际控制着13家公司。此外,从辛巴的父亲辛库到堂弟季梦瑶,家族成员至少拥有广州新轩供应链有限公司、广州新轩网络信息技术有限公司等7家公司的股份.
辛巴和楚薛瑞,来自辛巴关伟
辛巴像许多网络名人一样,热衷于与他的伙伴合作,并在制作地图时以他父母的名字命名。但是,现在弊端暴露了,一旦出事,会牵扯很多人。
辛巴家族成长带来的风险在平台上体现的更加明显。曾经依靠家庭化来实现快速发展的auto rapper现在正处于争论之中。
辛巴家族与快手的共生和博弈
在Aauto rapper APP里,可以看到唱歌的街头艺人,社区里白发苍苍的老人,还有以DISCO为配乐的广场舞大军。正如阿托快一点的口号所说,“拥抱阿托快一点的每一个生命”:每一个独特的个体,记录和展示生命的片段,都是真实而动人的。
而现实的另一面是辛巴家的直播室里恶俗言论非常普遍,师生互动中也充斥着卖人家设计、表演技巧等营销手段,以及“父权制”、“PUA”等不正确的价值观。
辛巴家族作为平台的重要家族之一,直播给平台带来了GMV,但也带来了不可估量的负面影响。
家庭的意思是“阶级”,这不利于大量新人和中腰Aauto快手主播的生存。同时家庭影响力过大,影响了Aauto rapper的文化氛围,使得平台生态日益封闭,在向一二线城市扩张时面临障碍。
疯长的辛巴家族,还有阿托快一点的六大家族为平台贡献了收入,同时也成为了平台的枷锁,阻碍了平台的发展。
土元辛巴关伟
可见,Aauto rapper平台想要摆脱对“家族”的依赖,撕掉“家族文化”的标签。
去年12月,Aauto Speeter鼓励公会签署腰部锚的合同。2020年之前,Aauto开始大规模支持商户号。为了“去家庭化”,Aauto Speeter还开放了企业家、主持人和明星主播,形成了一个新的商品直播阵营。然而,目前,几个主要的直播家庭仍然是阿托快节奏的主要GMV贡献者。
2020年4月,辛巴和散打兄弟为了地位互相挑战
离开网络后,辛巴公开挑战阿托快一点:“阿托快一点,希望你能擦亮一点眼睛。我辛巴可以调动全国大部分类别的资源。请好好利用我的技能和资源……”
辛巴说了这句话,被认为是傲慢和自大。同时也很难控制平台。
很难判断谁是辛巴家族和阿托快者之间的主动者。由于利益关系,双方的共生关系中有很多博弈。
就平台而言,辛巴家族是六大家族之一,为其销售业绩做出了很大贡献。
2019年,GMV在阿托快手的销售额只有近300亿元,而辛巴团队宣布的GMV达到了133亿元。这也意味着仅辛巴一家就贡献了Aauto Speeter电子商务直播收入的近30%。
今年11月1日,辛巴的销售额度达到了18.8亿元。18.8亿不仅在Aauto rapper中创造了新的平台记录,也为直播电商创造了新的单场销售记录。
这些数据中可能有一些水分,但辛巴家族确实是阿托快一点的GMV。
虽然Aauto Speeter一直在支持其他主播,但他并没有减少对辛巴家族的依赖。没有辛巴,Aauto rapper的表现会受到影响。同时辛巴现场闹剧越来越多,比以前更糟糕。
土元辛巴关伟
作为一名主播,辛巴离不开阿托快。
其实辛巴在停播的前一段时间里从未从粉丝的视野中消失过。他指示自己的女弟子“彩蛋”和“大而美”在线直播,打着“为父出家”的旗号打苦牌。两个徒弟哭着说师父不容易。辛巴和每一个头主播一样,害怕失去粉丝,害怕失去位置。
辛巴一家在寻找另一种可能:把粉丝从平台上带走。
一种选择是搬到淘宝Live等平台,但是根据《每日人物》,辛巴曾经和淘宝谈过,如果他去了,一个月之内就可以成为头锚。怎么做?他说他可以拿出一个亿,每个直播发两千万红包,连续发五场。淘宝拒绝。
另一种选择是站在自己的平台上。辛巴曾经跟粉丝提到会是818成员平台,但是没有后续。
辛巴还有一条出路。今年4月,辛巴退出网络,建立了一个新选择的供应链。不断增长的供应链业务是辛巴的资本和实力。然而,它的供应链是围绕直播业务建立的。如果没有提供流量的平台,无法提供家族中的头锚,这个业务也将面临危机。
辛巴一家目前处于高风险区,选择不多。
阿托快一点会让辛巴家继续这样发展下去吗?
2016年底,在北京的年度自媒体大会上,聚集了很多精英。Aauto Facter首席执行官苏华向媒体提到:“现实世界实际上是由各种各样的人组成的,不是在座的所有人。这是比较光鲜的。”
现在,Aauto Speeter创造的“真实世界”出现了裂痕。它可能会尝试平衡和控制,但在事情难以挽回时,它可能会选择断臂求生。
辛巴一家看似站在高楼上,却随时有被平台抛弃的危险。
(本文第一张图来自辛巴关伟。)
免责声明:凡本站注明 “来源:XXX(非智门财经)”的新闻稿件和图片作品,系本站转载自其它媒体,转载目的在于信息传递,并不代表本站赞同其观点和对其真实性负责 。:https://zhimen.com/chuangye/6700.html
